
导言
“团队”一词被人们太过随意地挂在嘴边,以至于管理者们都模糊了其真正含义,忽略了团队所具备的潜能。很多人都会在想,管理者如何才能破解绩效低下综合征?
解决问题的第一步就是认识到问题的存在。管理者必须明白上下级之间的相互影响,尤其应当认识到这样一种可能性:自己的行为也许是下属工作表现不佳的原因之一。
正文字数丨5137字
预计阅读丨 9 分钟
管理者如何才能破解绩效低下综合征?在回答这个问题前,让我们深入看看怎样的上下级互动关系会触发绩效低下综合征,并使其愈演愈烈。
INSPIRE
THE BEST
01
解构绩效低下综合征
我们前面说过,绩效低下综合征常常悄然而至——意思是,这是一种悄悄在上下级之间形成的互动影响,一直不被人察觉,直到双方忽然发现他们的关系变糟了。然而,之所以产生这种综合征,原因在于上司们对表现不佳的员工持有某些一致的看法。我们的研究表明,事实上,在与表现优异的员工进行对比时,管理者对表现不佳的员工总爱使用如下几种表述:
● 不够积极,缺乏活力,难有超越期待、多做贡献的表现;
● 在解决问题或负责项目方面,态度比较消极;
● 在预见问题、未雨绸缪方面不够积极;
● 创新能力不足,不大可能提出创想;
● 眼界和战略眼光狭隘;
● 往往会隐瞒信息,热衷于行使个人权威,成为其下属眼中的坏上司。
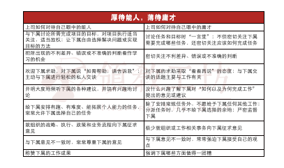
难怪持有这些看法的上司,以截然不同的态度对待表现不佳的员工和优秀的员工。事实上,许多研究均表明,高达90%的管理者会善待某些下属,从而把他们分到了“能人组”,而把另外一些下属归入了“庸才组”。上司们把“能人组”的员工视为可信赖的合作者,因而给予他们更多自主权和反馈,并明确向他们表达信任。对“能人组”而言,上下级关系是互信互利的。
另一方面,上司们更倾向于把“庸才组”的员工视为雇用的人手,以更严格、公事公办的方式管理他们,并再三强调规章制度和领导威信。(关于上司们如何区别对待表现优异者和表现不佳者,见“厚待能人,薄待庸才”。)

为什么管理者会将下属分成“能人组”和“庸才组”?这与我们对家人、朋友和熟人进行分组的原因一样:为了让生活更容易。归类是我们大家都会做的事,因为归类能让我们行事更高效。在我们解读事件以及与人互动时,归类能为我们提供一种粗线条的指导。以管理者为例,他们使用分类思维快速判断什么人该处理什么样的任务。这是归类做法的优点。
分类思维的缺点则在于,它容易使组织中的管理者过早下定论。如果一位管理者坚决认为某下属能力有限、工作消极,那么他很可能只会留意那些支持他这种判断的证据,而忽略与其判断相反的证据(例如,一位管理者可能会认为,“庸才组”的某位下属之所以能够提出有关新产品的某个绝妙创意,完全是出于一时幸运)。多项研究表明,上司们甚至早在上下级关系刚刚建立 5 天时就决定要把下属划入“能人组”还是“庸才组”了,这对于某些下属而言实在不幸。
上司们是否觉察到这个分类过程,并意识到他们对待“能人”和“庸才”的不同做法呢?他们当然清楚。事实上,我们所研究的这些上司,无论国籍、所在公司还是个人背景,往往都清楚意识到,他们对自己眼中表现不佳的下属采取了一种严加管控的方式。其中一些上司把这种做法称为“带有支持和帮助性质”的做法。许多上司还承认(尽管他们曾试图否认),比起对待表现较佳的员工,他们往往更容易对表现不佳的员工不耐烦。大体而言,管理者们都十分清楚自己在用严加控制的方式对待表现不佳者。对这些上司来说,他们这种做法并非是犯了管理上的错误,而是有意为之。
上司们往往没有意识到,他们的严格管控只会损害下属们的工作表现,因为这种做法会从两个方面打击下属的积极性:一是剥夺了下属对工作的自主权;二是让下属感到自身价值被轻视。

严格管控意味着,上司认为必须用严格的准则约束下属,才可能让下属做好工作。当下属察觉上司对自己的期望较低时,自信心就会逐渐减弱。这会产生非常严重的问题,因为许多研究证实,人们工作表现的优劣不仅确实与上司对他们期望的高低密切相关,还与人们对自身期望的高低有关。
我们的研究表明,大多数员工有能力并且的确看出了上司的意图。具体地说,就是他们十分清楚自己被上司划入了“能人组”还是“庸才组”。他们所要做的不过是比较一下上司如何对待他们,又如何对待他们的“能人组”同事。
上司对表现不佳者的看法以及所选择的管理方式,表明他对绩效低下综合征的形成负有部分责任;同样,下属对上司想法的揣测,也促使了绩效低下综合征的形成。原因何在?当人们察觉外界对自己的否定、批评或者缺乏信任和赏识时,就会“闭关自守”——而且这种行为现象会以多种形式出现。
“闭关自守”主要意味着在智力上和情感上与外界切断联系。下属们干脆不再尽心尽力。他们厌倦了被否定,不再有动力为自己的想法争取认同。正如一位下属所言:“我的上司指示我该如何完成每个细节。我懒得和他争辩,最后只想对他说,‘行啊,直接说你要我做什么,然后我照做就是了。’我简直成了机器人。”另一位被认为表现不佳的下属则表示说:“每次我上司要我做什么,我就机械地做什么。”
“闭关自守”还包括解除私人联系——从根本上减少与上司的接触。一定程度上,这是由此前消极沟通造成的。一位下属坦承:“我曾主动与上司多接触,最终却发现自己得到的只是消极的回应;后来我就开始回避上司了。”
除了要冒着被冷淡回应的风险,被认为表现不佳的员工还要小心行事,避免进一步损害自己的形象。他们遵从了那句耳熟能详的老话:“保持缄默,大智若愚,肯定好过直言不讳与妄图证明自己的看法。”他们避免寻求帮助,因为害怕这会更加暴露自己的能力有限。同时,他们情愿少些上报信息—来自表现不佳者的一个小小提醒,因为那样可能会引起上司反应过度、仓促行动,尽管这样的反应毫无必要。一位被视为表现不佳的员工回忆道:“我只是想让上司知道一件小事,那件小事只是有点不合常规;但我一说出来后,上司就大肆批评我。我本该闭口不言,如今我就是这么做的。”
最后,“闭关自守”可能意味替自己大肆辩护。许多被视为表现不佳的员工开始花更多精力解释自己的行为。由于预料到上司会把失败归咎于自己,他们便尽早找好开脱的理由。结果,他们花费大量时间盯着后视镜,观察前方路况的时间却减少了。这或许印证了阿尔贝·加缪说过的一句话:“当选择被剥夺时,剩下的唯一自由就是说‘不’的自由。”
INSPIRE
THE BEST
02
难以摆脱
绩效低下综合征并非没有解药。下属可以从中摆脱出来,不过我们发现成功的案例极少。下属必须持之以恒地做出优秀的工作成果,这样上司才不得不把这位下属从“庸才组”转入“能人组”——考虑到这些下属所处的工作环境,这类改变其实很难发生。
当下属们只能获得没有难度的任务、缺乏自主权、资源有限时,他们很难有机会让上司刮目相看;而由于很少得到上司激励,下属也难以持之以恒地保持高水准的工作表现。
再者,“庸才组”的员工即使做出了更好成绩,他也得花一些时间让上司记住,因为上司总是选择性地留意或回想起员工的表现。事实上,研究表明,上司们通常认为“庸才组”的员工之所以做出好成绩是由于外部因素,而不是因为他们的努力与才能(上司们对待自己眼中的工作能手则恰恰相反:把工作能手的成功视为努力的结果,把他们的失败归咎于外部不可控因素)。因此,表现不佳的下属必须先取得一连串优秀的工作成果,才能让上司考虑一下将其从“庸才组”转入“能人组”。显然,若要摆脱绩效低下综合征,下属一方必须具备非凡的勇气、自信、能力以及坚持不懈的精神。
因此,通常出现的情况是,被划入“庸才组”的员工为了尽快让上司刮目相看,总爱为自己设定野心太大的目标,如承诺提前3周完成任务,或同时处理6个项目,或试图无需他人帮助独自解决一个大问题。可悲的是,这种超人般的设想与努力往往不能让人如愿以偿。好高骛远导致他们注定要失败,而且还会被上司认为从一开始就缺乏判断力。
绩效低下综合征不只是与无能的上司有关。我们看见,组织内部公认的优秀主管同样会遭遇绩效低下综合征。他们对某些员工的管理不当未必会阻碍他们成功,尤其当他们本人和他们眼中的优秀下属都取得佳绩时,更是如此。但是,如果这些上司能够摆脱绩效低下综合征,他们就能让团队、公司以及自己更成功。
INSPIRE
THE BEST
03
正确认识问题
一般来说,解决问题的第一步就是认识到问题的存在。应对绩效低下综合征尤其需要这种洞察力,因为绩效低下综合征是自我实现、自我强化的。若要遏止这种综合征,管理者必须明白上下级之间的相互影响,尤其应当认识到这样一种可能性:自己的行为也许是下属工作表现不佳的原因之一。
然而,消除综合征的下一步举措难度更大:必须对双方关系进行一种精心策划、严密组织的调解,调解的形式是进行一次(或多次)坦诚的交谈,目的是把问题摆上台面,对影响上下级关系的不良互动进行梳理并解开症结。这种关系调解是要帮助下属持续改善工作表现,同时渐进地减少对下属工作的干预。

对于这类交谈应该怎样进行,很难提供一份详细描述,何况这种指导性的描述对解决问题也不利。但是,我们可以列出有效调解所需的5个要素,从而为调解提供指引框架。尽管这5个要素没有严格的先后次序,但它们在调解中缺一不可。
1. 上司必须为对话创造良好的环境
比方说,上司必须选择合适的时间和场所来与下属进行此类会面,尽量不给下属制造胁迫感。找一个没有指向性的场所会比办公室更有利于坦诚对话,因为此前双方可能已在办公室交谈过甚或闹得不愉快。上级在向下属提出会面要求时,必须采用正面陈述的语言。不能把会面说成是“反馈”,因为这样的用词可能会让人联想到过去的一些包袱。“反馈”这个词还会让人觉得谈话是单向的,由上司一人对着下属滔滔不绝。相反,关系调解应当被描述成一种为讨论问题而安排的会面,讨论的内容包括下属的表现、上司的角色以及上下级关系。上司甚至可以坦承,他感到上下级关系紧张,希望通过对话来缓解他们之间的矛盾。
最后,为了给谈话做铺垫,上司应当告诉下属,自己衷心希望他们的会面将成为一场坦诚的对话。上司尤其应当承认自己对双方目前的状况负有部分责任,他对下属所采取的做法也可以成为讨论的内容。
2. 上下级必须利用调解对问题的实质达成共识
很少有员工会在工作中一无是处,同时也很少有人希望把工作搞砸。因此,上下级通过调解,对员工不擅长的工作任务达成相互谅解非常重要。
在另一种情形中,上下级可能会一致同意,某位采购经理不擅长寻找海外供应商,也不擅长在会议上发表意见。或者,一位新入行的投资分析师和其上司都认识到,这位分析师的弱点在于不能很好地把握买卖股票的时机;但他们或许会一致认为,这位分析师十分擅长对股票进行财务分析。重点是,在着手改善下属表现或缓解紧张关系之前,上下级必须达成共识,确定哪些方面的工作表现引起了双方争议。
比如,业绩考评不能以感觉为依据,上司必须允许甚至鼓励下属为自己的工作表现辩解、与同事的工作做对比,并说明自己的强项。毕竟,上司的看法只是看法,不等于事实。
3. 对导致某些方面工作表现不佳的潜在原因达成共识
一旦找出下属在哪些方面表现不佳,接下来就该挖掘导致表现不佳的原因。下属是否在组织工作、管理时间或与他人协作方面技巧不够?他是否在这些方面缺乏知识或能力?上下级对于优先事项的设定是否标准一致?下属对某部分工作关注不够,也许是因为他意识不到这些工作对上司意义重大?下属在压力下工作是否会导致低效?下属对工作表现的标准是否低于上司的标准?
同样重要的是,在调解中,上司应当主动提及自己对待下属的方式,以及这种方式如何影响了下属的工作表现。上司甚至可以试着描述绩效低下综合征发生的原因:“我对待你的方式是不是令事情变得更糟?”他也可以问:“我做了什么事,让你觉得我对你施加了太大压力?”
在谈论中,上下级还必须说清楚迄今为止双方对彼此意图的猜想。许多误会是由这些未经验证的猜想引发。
4. 上下级应当对工作目标达成共识,并表达推进上下级关系的共同意愿
医学上,诊断完疾病就要启动疗程;而在企业管理中,修复组织功能失调则更复杂一些,这是因为修正行为、培养复杂技能比吃药治病的难度更大。即便如此,医学上适用的准则依然适用于商业:上下级必须利用关系调解来制订一套解决方案,从而应对他们一起发现的根本问题。
双方还应当找出合适的方法来提高各自的技能、知识、经验并改善个人关系;同时,他们还应当坦诚讨论未来上司监督的程度和方式。当然,没有一位上司应该对下属的工作撒手不管;上司监督下属的工作是合情合理的,当下属在工作的某个或某些方面表现出能力有限时,上司尤其应当监督。然而,从下属的角度看,上司的这种干预如果是着眼于帮助自己长期发展和提高,那么接受度可能更高,甚至可能会受到欢迎。假如上司的干预是暂时的,在下属能力提高后就会减少,那么多数下属就不愿意接受这种干预。如影随形的严密监督则会引发问题。
5. 上下级应当同意未来更加坦诚地交流
上司可以说:“下回如果我有哪些做法让你觉得我对你期望很低,请立刻告诉我,好吗?”然后下属可以说(或在上司的鼓励下这么说):“下次要是我做了什么事,惹恼了你或让你无法理解,也请你马上告诉我,好吗?”这些简单的请求几乎可以立刻打开一扇大门,通往更坦诚的关系。
INSPIRE
THE BEST
04
预防是最好的解药
绩效低下综合征并非组织中的既成事实,我们可以破解它。
第一步,要让上司意识到这种综合征的存在,并且承认自己可能对问题负有部分责任。
第二步,上司要主动发起一次内容清晰、目标明确的调解。这种调解要求上下级对员工表现不佳的证据、根本原因以及上下级共同的责任进行坦诚的交流,最后共同商定如何着手消除绩效低下综合征。
如要扭转绩效低下综合征导致的困局,管理者就必须反思自己的看法。管理者还必须勇敢地审视自己,从自身寻找原因和对策,而不是把全部责任推给下属。然而,防患于未然显然是最佳的选择。
+学习
andycai521ox