推荐家长与师生阅读2501:高二如何在暑假实现“弯道超车”?附:高二时间规划表!

资料来源于网络
高二,是高中阶段极为关键的一年。但很多学生会在高二处于迷茫期,没有目标感。而且,高二是整个高中阶段知识容量最大的一年,高二学年知识总量占高考考核知识量的70%。因此,高二是最容易拉大成绩差距的阶段,很容易成为“成绩的分水岭”。
那么,高二生如何在暑假做好学习计划为新学期打好基础,实现“弯道超车”?
时间规划,心中有数
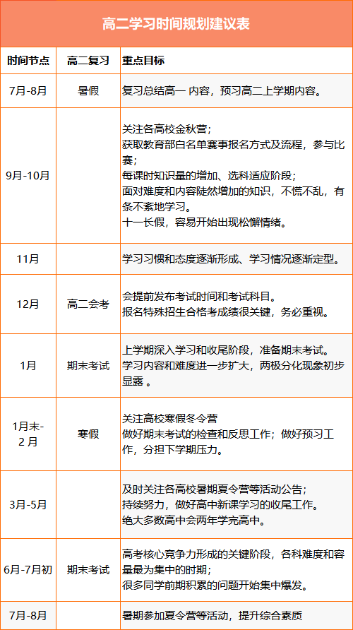
高二新学期,过渡的关键是要对未来有计划,有追赶的目标,才会有努力的方向。小编为各位学生和家长梳理了高二的重要时间节点,大家根据自己的实际情况,有针对性的进行计划安排。

高二是承上启下的一年,学生将要面临选考科目的最终选择。家长要帮助孩子一起综合考虑兴趣以及未来发展进行规划,找出优势。
各位学生及家长也要多了解升学途径,比如说强基计划、综合评价等高校特殊招生,进行深层次的政策研究。
同时,除了高考成绩也要兼顾评估考生的综合素质。参加综合评价、强基计划招生的考生尤其要关注自己的“学生综合素质评价”。强基计划中,部分高校把综合素质评价材料作为面试的重要参考资料;申请报考综合评价院校时,考生需要填报社会实践活动、获奖情况、学业成绩等信息。
科学制定学习计划
大家首先需要制定一个适合自己的学习计划,计划的制定不仅有利于促进学习目标的实现,也有利于在实施计划的过程中磨炼你的意志,还可以帮助你养成良好的学习习惯,最大限度的提高你的学习效益。
循序渐进,每天定时定量完成学习任务。系统梳理上学期所学,查缺补漏。找出自己薄弱之处,利用假期的时间制定有针对性的复习计划,反复练习与复习,变弱势为优势。
1、查漏补缺:将自己新课时没学会、没学好的知识进行重新学习。
2、深化复习:加深对已学知识的理解、记忆和运用。
3、适度拓展:适当自主学习选择性必修一的内容或者课外知识。
数学难度大,是分数高低的分水岭。下面也为同学们单独整理了数学的暑期复习方法:
1、成绩暂时落后的同学(期末考试80分以下)以查漏补缺为主。此类同学基础薄弱、学不得法,在查漏补缺的过程中建议做到以下几点。
(1)理解概念。数学概念的理解尤为重要,它是解题的根本依据,一定要对照课本弄清概念,对自己不懂的问题或思考时产生的一些困惑与想法,应及时做好记录并向老师求助。
选做习题。在理解概念、熟记公式、弄懂例题的基础上,建议大家同步
完成对应的暑假作业,然后再做一下课本习题中的代表题目,如果自己拿不定哪些题目是必须掌握的,可以让自己的老师勾出来给你做。
2、中等成绩的同学(期末考试80分到100分),在高质量完成暑假作业的基础上,以深化复习为主。这个过程大家不能依赖老师,自己学会自学、看书与独立思考。具体有如下建议。
(1)精读教材。阅读教材不同于看小说,它属于精读。不能浮光掠影、一目十行,而应当读的慢、读的细,对于不懂的地方,还应反复阅读、思考,尽力弄懂每一个概念、例题。阅读教材可以借助工具书、参考书把不懂的地方尽量搞懂。阅读时应联系已学过的旧知识,注意新旧知识间的关联。阅读时还应当养成不动笔墨不读书的好习惯,可以自己规定一些符号,如着重号“△”、不懂号“?”、记忆号“[]”等,对书中的概念、公式、例习题等内容,用不同符号划出来提示警醒自己。
(2)错题整理。先把一年来做过的试卷按章节归类,然后把错题逐题改错在本子上,不会改的及时请教老师。也要制定好改错计划,确保稳步推进。
3、成绩良好的同学(期末考试100分以上),在完成暑假作业的基础上,以扩大知识面、提高拓展、提升学习数学的兴趣为主,并可以适当预习新授课程。也作如下建议。
(1)善研多思。人要想高质量的获得知识,必须通过感知、记忆、想象、思维等积极的心理活动才能实现。知识的获得包括:知识的理解(懂)----由感觉、观察力到认知,知识的巩固(记)----提高记忆力,知识的迁移(用)----增强思维力和想象力。数学成绩优良的同学要多思考多总结,思考知识的联系,思考一题多解及多题一解。思因果、思规律、思变通、思归类,以达触类旁通、纲举目张之效用。
(2)积极预习。认真研读教材,完成课后习题。
孩子进入高二,家长应该做些什么呢?
#01
培养目标感
在高中升学的路上,对于未来迷茫,缺乏目标与规划是不少学生的“通病”。
具有目标感能增加孩子实现目标的概率,会让孩子取得阶段性的成就感。确定目标后才能找到科学的方法去实现目标。
不同年级阶段的目标应该是不一样的。比如高一时处于适应和摸索阶段,留意感兴趣的方向;高二时则应该注重能力的积累,脚踏实地学习,把更多时间放在学业上,同时也考虑相关竞赛活动。
父母在目标感方面可以帮助孩子,但不是代劳。不要直接为孩子创建一个人生目标,父母要做孩子的启蒙人和倾听者,一定要学会问“为什么”。唤起孩子对问题的思考,在倾听时不要漏掉孩子感兴趣的点, 最忌父母罔顾孩子的兴趣,直接为孩子设计出一个人生目标出来。
#02
为升学创造更多可能性
高二阶段,需要重点关注生涯规划。选科关乎孩子未来的专业选择和职业规划,一定要综合考虑,慎重选择。
名校升学的路径不止一种,各位学生家长需多了解升学途径,尤其是高校特殊招生方式,为孩子进入名校做好规划,为升学创造更多可能性。
特殊类型招生有,强基计划 、高校专项计划、 保送生、 高水平艺术团、 高水平运动队 、艺术类专业、 体育类专业、 空军招飞等。
特别需要注意的是:综合评价、强基计划等多元录取虽然是到高三才报名,但是涉及的报名材料以及综合素质评价档案完善是整个高中阶段积累的,千万不要等到高三才来考虑研究性学习项目积累的事,因为到那时,如果缺少报名相关材料没有机会补救!