无论是大型企业的领导者还是初创公司的创业者,都已感受到AI的热潮已渗透到商业的每一个领域。AI,尤其是AIGC对管理究竟会产生哪些深远影响?它会如何重新定义决策制定、风险评估以及客户关系管理等核心管理活动?它又如何帮助管理者在面临复杂和快速变化的商业环境时更好地执行策略决策和领导角色?在本文中,中欧国际工商学院经济学与决策科学教授方跃将详细探讨这些问题,以帮助管理者更好地理解并应对AI引发的这场管理革命。

01
从AI到AGI和AIGC
一
人工智能的起源
AI的概念可以追溯至1956年夏季,在位于美国东部的常青藤学院达特茅斯学院(Dartmouth College)召开的一场研讨会。
在这次会议上,一群科学家,包括约翰·麦卡锡(John McCarthy)、马文·闵斯基(Marvin Minsky,人工智能与认知学专家)、克劳德·香农(Claude Shannon,信息论的创始人)、艾伦·纽厄尔(Allen Newell,计算机科学家)、赫伯特·A.西蒙(Herbert Simon,诺贝尔经济学奖得主)共同讨论的主要议题是“机器智能”,即如何让计算机获得人类智能。这个目标非常宏大,如何实现在当时并未达成共识。这次研讨会标志着一个用机器来模仿人类学习以及其他方面智能的人工智能领域的诞生。
二
AI的分类以及窄域人工智能在企业中的应用
发展至今,AI可以分为两种类型:通用人工智能(artificial general intelligence,AGI)和窄域人工智能(narrow AI,简称“窄域AI”),也被称为非通用人工智能或弱人工智能。
AGI也被称为强AI,这种类型的AI系统可以理解、学习和应用知识到任何认知任务上。换句话说,通用人工智能可以像人类一样处理各种各样的任务,具有解决不同问题的能力,而不局限于一个特定的领域或任务。它能够理解上下文,适应新环境,并在遇到新的问题或情况时做出判断。从理论上讲,AGI能在任何领域达到(甚至超过)人类的能力水平。
窄域AI是指专门设计来执行特定任务的AI,如图像识别、语音识别、自然语言处理等。这些系统在特定任务中表现得非常好,但它们的知识和技能无法转移到其他任务。例如,一个可以推荐音乐的AI不能用于识别医学影像,反之亦然。大多数现有的AI应用,如语音助手(如Siri、科大讯飞和Alexa)、推荐系统(如Netflix和Amazon)以及自动驾驶车辆都属于这一类。
窄域AI已经在许多企业内部职能中发挥了重要作用,如供应链管理。大型零售商(如Walmart、Amazon和京东)有着复杂的供应链网络,包括成千上万的商品、分布在全球各地的供应商、不断变化的物流路径等。管理这样的系统是极其复杂的任务,需要实时处理大量数据并做出高效的决策。窄域AI可有效地优化零售商的供应链管理,更好地预测未来的销售趋势,从而更好地计划库存;人们也可以使用机器学习算法来识别供应链中的瓶颈,从而提高整体的运行效率。
除此之外,AI还可以用于自动化等一些重复性的任务,如订单处理、发票处理等,这不仅可以提高工作效率,也可以降低错误率。通过使用AI,企业可以更好地理解供应链,做出更明智的决策,最终提高业务性能。
尽管科学家们已经取得了许多进步,但长期以来AI的发展一直在窄域AI领域。我们认为AIGC已打开了通向AGI的大门,不过真正意义上的AGI尚未实现。

三
AIGC和其商业应用
AIGC是AI一个具体的应用领域,它使用AI技术来自动生成文本、图像、音频或视频内容等。
毫无疑问,ChatGPT是目前最火爆的AIGC的代表。ChatGPT是OpenAI(2015年12月成立于美国硅谷的非营利性人工智能研究实验室)开发的一款大型语言模型。这个模型使用了一种由Google最早开发的被称为转换器的架构,并在大量文本数据上进行训练,其目标是通过上下文语义生成有意义、相关且连贯的文本。
ChatGPT的第一个版本在2019年发布,其出色的语言生成能力引发了广泛的关注。在过去的几年中,OpenAI通过持续的研发,陆续推出了ChatGPT的后续版本(最新的版本是4月推出的GPT-4)。每一代模型在语言理解和生成的能力上都有显著的提升,能够完成更加复杂的任务。
ChatGPT作为一种基于AI的语言生成模型,可以与用户进行实时对话,并基于输入的问题或指令生成相关内容的回答或解决方案。它可以为管理者在处理复杂问题和情境时提供有用的见解和建议,也可以更高效地与团队成员、客户或合作伙伴进行交流,并获得及时反馈和支持。此外,ChatGPT还可以用于自动化客户服务和支持,提供个性化的回答和解决方案,从而提升客户满意度和体验。
AIGC的应用不只是自然语言对话,还涵盖了许多其他领域,包括图像、音频或视频生成。
比如Midjourney是一种由文本到图像的AIGC绘画应用软件,可以通过简单的短语、关键词快速生成高质量、相对应的图像。
Runway是一款领先的AIGC创作处理应用,它能够将任何图片、视频片段或文本提示转化为电影片段,对视频进行智能化编辑和转换,为使用者提供了强大的创作灵感和功能。
这两款软件在管理、市场营销、客户洞察和员工培训等方面已有广泛的应用。例如,它们可以用于产品设计和品牌营销,从而帮助企业生成更具个性化的视觉图像和视频,通过提升对客户的洞察力,从而提高竞争力、销售额和市场占有率。
02
AI重塑管理
一
AI将颠覆核心管理活动的方式
AI,尤其是AIGC,不仅带来了管理效率的提升,还将通过改变管理者的工作方式和组织的运营方式,带来管理质量的提高。AI对管理活动的影响包括以下几个方面。
1
决策制定
AI可以通过分析海量数据快速做出准确的预测和决策,并提供超越人类能力范围之外的洞察和见解,从而帮助管理者做出更好的决策。例如,AI可以根据历史数据生成精确的财务预测。此外,AI还可以创建复杂的财务模型,帮助财务决策者模拟不同决策可能产生的财务影响。
2
任务自动化
AI可以将更多基本的、重复性的管理任务自动化。例如,企业通过自动化账单处理、发票处理和其他财务任务优化财务流程,从而减少人工错误并提高工作效率。
特别是AIGC,可以完成一些过去AI无法完成的“创造性”工作,自动生成和创建报告和数据分析,使管理者能够更快地获取相关信息,减少手动操作的工作量,从而释放管理者的时间,让他们可以专注于更复杂、需要人类专业知识和情感智慧等能力的问题。
3
员工管理
AI可以改善员工的招聘、评估和管理过程。例如,AI可以用于解析求职者的简历,预测他们的工作绩效,也可以更好地关注员工的表现并提供即时反馈。

4
绩效管理
根据《麻省理工学院斯隆管理评论》(MIT Sloan Management Review)和波士顿咨询公司(BCG)2023年5月最新的研究文章《人工智能正在帮助企业重新定义业绩,而不仅仅是提高业绩》(AI Is Helping Companies Redefine, Not Just Improve, Performance)(Schrage et al.,2023),AI正在帮助公司重新定义,而不仅仅是提高它们的表现。有效的关键绩效指标(key performance indicator, KPI)治理使领导者能够将KPIs转化为竞争优势的来源。AI算法可以分析多个KPIs之间的关系,以及它们的底层组成部分,以更好地平衡竞争和/或互补的相互依赖关系。
5
客户关系管理
AI的应用工具可以帮助提供更个性化的客户体验,更有效地定位和预测客户需求,通过更好的客户细分和定价策略,提升客户满意度。例如,AIGC的聊天机器人可以根据用户的行为和偏好生成个性化的推荐,全天候提供拟人化的客户服务(Siegel,2023)。
6
风险管理
AI可以用于检测欺诈行为,预测市场趋势,帮助管理者更好地识别和管理风险。例如,在财务决策方面,AIGC可以通过对过去的任务梳理,帮助财务决策者评估和管理项目未来的财务风险,识别可能导致违约或信贷风险的模式。
7
创新管理
AI能够识别和预测新的市场趋势,以推动新产品和服务的开发。AIGC可以提供新的思维和视角,帮助管理者在决策中考虑新的可能性。这可能有助于创新和创造性思维的发展。
另外,未来AI数字员工的数量会大幅度增加。例如,几位欧美学者的新近研究(Eulerich et al.,2023)显示,OpenAI的最新一代AI语言模型ChatGPT-4有能力完成并以高分通过了四大会计行业执业资格考试[注册会计师(CPA)、注册管理会计师(CMA)、注册内部审计师(CIA)和注册税务师(EA)]。毫无疑问,在未来几年,AI数字员工在帮助会计师应对普遍存在的人手短缺问题方面有很大的想象空间。
二
AIGC将帮助管理者更好地进行决策和领导组织
我们以微软Copilot为例,谈谈AIGC将如何重新定义人类的“工作”,如何进一步帮助管理者做出决策并领导组织。
微软Copilot是Microsoft 365的一个全新功能,它通过AI技术帮助用户更高效地完成各种任务,包括撰写邮件、准备PPT、搜索信息、组织会议等。它可以理解用户的意图,提供相关的建议和操作。
例如,在Outlook中,Copilot可以提供撰写邮件的建议,以帮助用户更有效地表达自己的观点;在PowerPoint中,它可以将OpenAI的图像生成器DALL-E集成到PPT中,以文字形式创建自定义图像;在OneNote中,它可以帮助用户组织和格式化信息;在Microsoft Loop中,它可以快速总结页面内容,帮助团队成员保持同步(微软官网,2023)。
Copilot的目标是打造一种全新的工作方式。微软董事会主席兼CEO纳德拉(Satya Nadella)在近日Copilot发布会上提出希望通过与计算互动方式的演变,从根本上改变工作方式,同时将释放新一轮的生产力增长。对于管理层来说,Microsoft Copilot可能会带来以下变革,如图1所示。

下面举一个Copilot如何重新定义企业财务管理工作的例子。
假设你是一家公司的财务经理,需要每月生成一份财务报告,包括收入、支出、利润等关键指标。在过去,你可能需要从各种不同的源头收集数据,然后手动输入到Excel或其他财务软件中。有了Copilot,这个过程可以变得更加简单和高效。
你可以直接在Microsoft 365的Excel中向Copilot发送一条消息,例如:“生成一份包含上个月所有销售收入、运营支出和净利润的财务报告。”Copilot会理解你的请求,使用你公司的财务数据,自动在Excel中生成一份财务报告。这样,你就可以在一个界面中完成所有的工作,无须在不同的应用程序之间切换,从而提高生产力。
此外,Copilot还可以帮助你分析财务数据,提供有关公司财务状况的洞察。例如,你可以告诉Copilot:“分析上个月的销售数据,找出销售额最高的产品。”Copilot会理解你的请求,分析你的销售数据,然后告诉你销售额最高的产品是什么。
从这些例子可以看出,Copilot能帮助财务经理更有效地完成他们的工作,提高他们的生产力,从而使他们有更多的时间和精力专注于财务分析和决策。
我们再以组织的管理者——首席财务官(chief financial officer, CFO)的工作为例,探讨AIGC如何帮助高层管理者更好地决策。
2023年5月《麻省理工学院斯隆管理评论》发表了斯托图伊森(Kristof Stouthuysen)的文章《你的财务Office在数字化方面有多成熟?》(How Digitally Mature Is Your Finance Office?),文中列举了CFO应具有的七个关键能力。我们认为AIGC为CFO提供了新的工具和视角,使CFO们能够更好地执行战略决策和领导角色。CFO应积极接受并学习新技术,理解AI如何改变财务管理的方式,并探索如何将这些技术整合到现有系统中,借助AIGC全面提升以下七个关键能力。
1
使用高级分析能力来满足战略需求
AIGC可以通过深度学习和预测分析,提供更准确的市场趋势预测,帮助财务领导者制定更有效的战略。此外,他们还可以通过模拟不同的战略选择,预测其可能的结果,帮助CFO们做出更明智的决策。
2
解析和解释机器学习输出
机器学习模型被视为黑盒子,因为我们并不清楚模型是如何得出预测结果的。但现在可以尝试通过AIGC生成的更复杂的模型,提供更好的解释工具,如自动化特征的重要性分析,帮助CFO们理解模型的工作原理和结果的含义。
3
数据管理
数据的规模和复杂性呈指数级的增长也对财务团队提出了重大挑战。AIGC可以处理更大、更复杂的数据集,提供更强大的数据管理工具。如自动化的数据清理和预处理工具,能帮助CFO们更有效地管理和利用数据。
4
培养分析技能
CFO们通常会在财务团队中建立数据分析能力,而不是依赖专家,AIGC可以帮助财务团队成员更快地学习新的技能,同时也会改变所需的技能集,如使用新的AI工具和理解更复杂的模型。这可能需要更多的培训和学习,以确保团队成员能够有效地使用这些新工具。
5
探索和实验
CFO们很少直接成功地利用数据进行分析,而是需要时间来探索。AIGC可能会提供更多的实验工具和方法。如自动化的A/B测试和模拟工具,使CFO们能够更有效地探索和实验新的策略和方法以产生高价值的结果。
6
管理文化变革
财务团队通常的保守、谨慎的文化可能会导致对新工具和新方法的抵制。CFO们可以通过引入AIGC相对简易的模型,改变团队的沟通和工作方式,以确保所有团队成员都能够有效地使用这些新的AI工具。
7
积极参与数字化
CFO们需要确保团队中的每个人都有机会接触到相关的培训、技术和数据,并且学习新技能以便可以开启新的机会。AIGC的出现需要在组织中进一步推广和强化数据文化,包括更多的数据教育和培训,以确保所有员工都理解数据的重要性,积极主动且有效地使用数据来驱动决策。
03
以积极的心态拥抱AI
未来AI的应用和进化将会同时发生,AI技术将快速迭代,其影响同时表现在需求侧和供给侧,必将在各行业产生全方位持续颠覆性的冲击。面对AI浪潮,企业高管应以积极的心态拥抱AI,同时保持头脑清醒。
第一,明确技术本身并非竞争优势的来源。重新梳理并简化业务流程,仔细研究大模型在端到端运营的各个环节中如何提升运营效率和客户体验,进一步推动组织优化、运营和管理模式的重塑。
第二,生成式人工智能技术可能带来的创新机遇。新技术让我们可以做过去无法实现的任务,为企业开辟新的生存和增长空间,以企业独有的方式增强整体竞争能力。
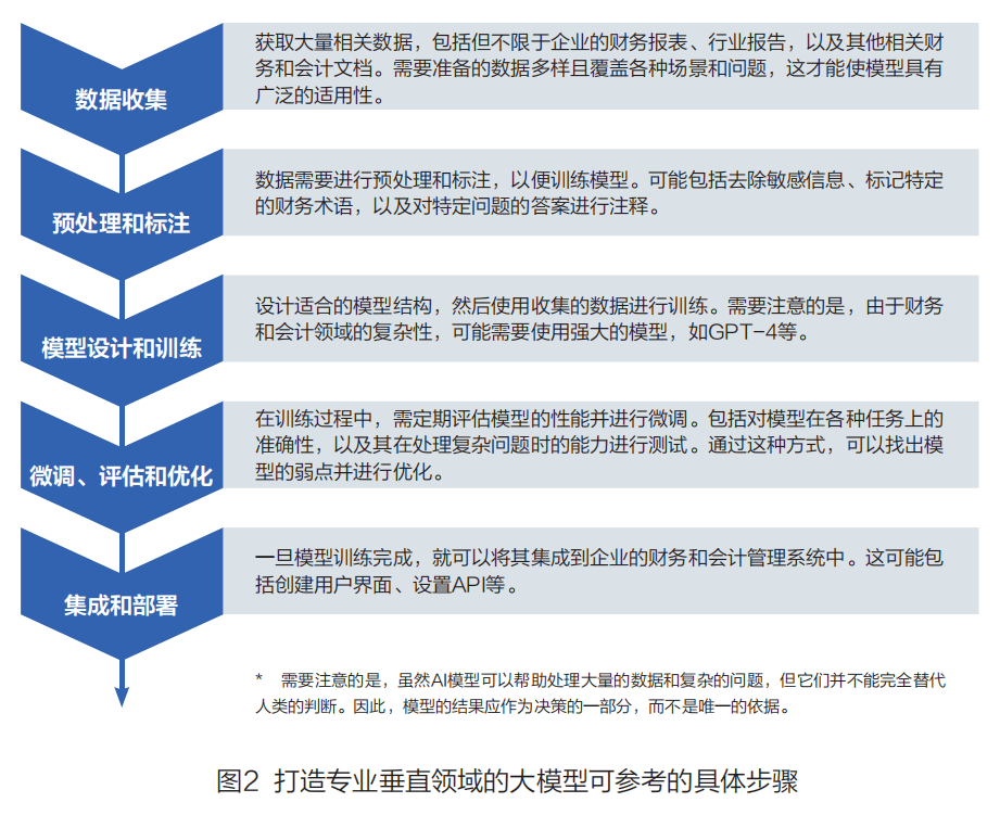
第三,垂直领域的应用。企业可将重点放在利用大模型开发自己垂直领域的应用算法上,结合自身业务进行延展及创新。打造自身垂直领域专业大模型的一个例子是AI在企业财务和会计管理中的应用(见图2)。

第四,人机协同。要想让新技术的价值充分发挥,至少在现阶段,人机协同的工作模式不可缺少。
第五,与现有技术的融合。新技术的采纳和现有技术的融合对企业将会是一个挑战,关键是建立人和算法之间的信任。
第六,局限性和风险。同以往很多技术相似,AI技术的合规风控、伦理及监管也滞后于技术的发展,这也给企业开发和应用新技术带来了一定的不确定性和挑战(卡纳,2018)。
据2023年5月底中新网北京《中国人工智能大模型地图研究报告》发布会不完全统计,中国10亿参数规模以上大模型已发布了79个。在这里我们需要强调,虽然OpenAI这一类已发布大语言模型的企业已经为其他企业蹚出了一条道路,但开发大模型是一个复杂的工程,具有相当高的门槛,不是每家企业都需要开发大模型。大模型的开发涉及大模型算法、高质量数据集和强大的算力。
据英伟达透露,如用8张V100显卡,预计需36年训练时间训练GPT-3,如用1024张80GB A100显卡则可使训练时间缩短至1个月。一旦大模型商业化之后,从运营层面来说,运营成本将会极其高昂。特别是当大模型被访问次数相对较高时,算力将有可能成为瓶颈,算力可能需要几十倍甚至上百倍地增加,企业的芯片成本可能会高达数十亿美元。
对绝大多数企业来讲,其不具备也完全没有必要开发自己的大模型,应聚焦在梳理自己核心业务的基础之上,研究大模型或垂直领域所打造的大模型为自身业务能带来什么帮助。随着大模型的使用门槛不断降低,企业应将关注点放在业务和客户身上,明确技术本身并不创造价值,而是为客户创造价值的工具。具有强大的算力和大量数据也不足以保证企业在人工智能技术上领先,创新更是关键,创造力是多因素长期培养的结果,不是简单地引进或用钱可以买到的。
AI技术固然强大,但我们要对AI的局限性与潜在风险有充分的认识。AIGC大型语言模型,已经展示了它们在文本生成任务上的出色能力,包括文章撰写、诗歌创作、编程代码生成等。然而,这些模型仍然存在一些局限性,企业管理者在应用时必须了解并认真考虑如何应对其潜在风险。
一是理解和推理的防范限制。虽然这些模型可以生成流畅、语法正确甚至富有创造性的文本,但它们并不真正理解它们所说的内容。因此,它们可能会生成一些事实上不正确的信息,或者在需要深度推理的任务上表现不佳。
二是道德和伦理问题。生成型人工智能可能会生成具有偏见、不真实或有害的内容。这是因为这些模型通常是基于大量的网上文本训练出来的,这些文本可能包含有偏见或错误的信息。
三是缺乏透明度和可解释性。大型模型的决策过程通常是个“黑箱”,很难理解模型为何会生成特定的输出。这在需要透明度和可解释性的领域(如医疗、法律)中构成了一个重大挑战。
四是数据和计算资源需求。训练这些大型模型需要大量的数据和计算资源,这可能限制了其在一些环境中的应用。
对企业管理者而言,AI既是机遇,也是挑战。回顾历史,每次面对颠覆性技术的出现,我们都会担心技术会大规模替代人类。同以往工业化时代出现的很多技术不同,AI将毫不留情地替代一部分人类的(甚至是高薪的)脑力劳动。
但我们必须认识到,真正的竞争对手并非AI本身,而是那些能够更好地利用AI的人和组织(Daugherty et al.,2023)。AI将不断改变世界,而我们的任务就是在这个变化中找到自己的位置,抓住变化带来的机遇,打造适应未来智能时代的竞争力。因此,我们不仅要接受AI,更要学会如何与之共舞,以便在这场科技革命中保持领先(Zao-Sanders and Ramos,2023)。
在这个日新月异的时代,政府的作用非常重要。最近,被称为“人工智能教父”的杰弗里·辛顿提醒道,“在弄清楚自己能否控制人工智能之前,不应进一步扩大规模。”如何规范和监管人工智能成为目前各国政府急需考虑的问题(Heikkiläarchive,2023;北京市政府,2023)。
就我国的情况看,在加强监管的同时,政府还有很多重要角色:如何助力市场推动算力基础设施建设?如何鼓励AIGC以及后续可能出现的AGI技术并推动AI创新场景应用?如何在监管规范和鼓励创新应用之间找到合理的动态平衡是中国发展人工智能的关键。
教授简介
方跃教授是中欧国际工商学院经济学与决策科学教授,经济学和决策科学系系主任。加入中欧之前,他作为终身教授曾执教于美国和澳大利亚多所大学,并担任麻省理工学院国际金融服务研究中心(IFSRC),麻省理工学院制造业领袖项目(LFM)以及美国能源部能源信息管理局(EIA)研究员。方跃教授自2005年到2018年长期担任美国一家能源对冲基金的董事执行,并为包括AT&T、GE Capital、Intel Capital在内的多家跨国公司和中国企业提供数字化转型、金融科技、大数据与人工智能、金融投资等方面的咨询服务。
本文原载于《中国管理会计》2023年第3期。本文作者方跃为中欧国际工商学院决策科学教授,吕星航为中欧国际工商学院助理研究员。文中创意图片已获视觉中国授权。
来源| 中国管理会计
编辑| 边晓璇、田佳玮
责编 | 岳顶军
AI对你所在的行业产生了哪些影响?欢迎留言讨论,内容最走心的3名读者将获得中欧知识笔记《未来的答案》一本~
关注中欧官方视频号,获取更多教授洞见
推荐阅读
_ |
值得西方学习的中国公司,具备3个核心特征 |
_ |
60%的中国企业并购以失败告终,问题究竟出在哪里? |
_ |
迎风弄潮:中国互联网企业的全球化 |
点击咨询中欧课程