医保市级统筹模式的弊端逐步显现:“大数法则”难以有效实现;基金抵御风险能力弱;异地就医困难;医保关系转移受限;区域内部待遇不公平等。
为了解决统筹层次较低存在的问题,我国开始明确要实行以省级为单位的基本医保基金统筹,并在多项重要的改革政策中做出了规定。党的二十大报告也提出,加快推进基本医保省级统筹,持续增强医保制度的公平性、统一性、安全性和规范性。目前省级统筹仅在我国部分省份开展试点探索,尚未全面推行,而且关于如何进一步推进基本医保省级统筹并未形成一致意见。因此,有必要分析已实施基本医保省级统筹省份的实践情况,总结其中的经验和问题,以期为全面推进省级统筹提供思路与建议。
一、实践探索
分析已实施基本医保省级统筹省份的政策文件发现,截至2023年2月,全国已有9个省份实施了基本医保省级统筹(见表1)。其中上海、北京等7个省份的职工医疗保险与居民医疗保险均实现了省级统筹,而福建则是职工医疗保险执行省级统筹、青海是居民医疗保险采取省级统筹模式。

根据上述省份的省级统筹方案,本文将统筹政策解构为如下5个要素:基金统筹模式、基金筹集方式、基金拨付方案、基金风险责任共担机制以及绩效考核制度,下面分别讨论各省份上述要素的差异。在已经实现省级统筹的省份中,由于上海、北京、天津、西藏四个省份在政策中暂时只明确了基金统筹的模式和经办管理方式,而对具体实施细则的表述较少,因此本研究重点分析重庆、海南、宁夏、福建和青海五个省份的实践情况。
1.基金统筹模式
判断社会保险的统筹层次是否属于完全意义上的省级统筹,通常采用两个关键性的衡量指标:一是调剂基金的方式,二是基金经办管理模式。其中基金调剂方式可分为“统收统支模式”和“风险调剂金模式”,经办管理模式可分为“垂直管理模式”和“分级管理模式”,而真正意义的省级统筹应该是“统收统支”的基金调剂方式与“垂直管理”的经办模式相结合。根据各省份的统筹政策,目前基本医保真正实现“统收统支+垂直管理”模式的省份只有天津,上海、北京、西藏为“统收统支+分级管理”模式,宁夏、福建、青海为“风险调剂+分级管理”模式,而重庆、海南的职工医保、居民医保则是两种不同的统筹模式(见表1)。
2.医保基金筹集方式
省级统筹中,医保基金筹集的核心在于所辖各地医保基金收入是全额上解至省级财政专户还是按比例上解。在统收统支模式下,地方医保基金收入全额上解到省级,构成省级层面的统筹基金,由省级统一管理使用。在风险调剂模式下,地方基金收入则按比例上解至省级,这些资金构成了省级调剂资金,用于调剂各市医保基金的余缺。表2呈现了各省份居民医保和职工医保基金收入的上解规定。在居民医保基金筹集方面,重庆、宁夏、青海是按比例上解至省级调剂基金,其中上解比例最高的是青海(80%);而海南则是将居民医保基金的收入全部纳入省级专户统一管理。在职工医保基金筹集方面,重庆是将基金收入全额上缴至市级财政专户,并建立了“超收留存,差额弥补”的机制;海南、青海、福建均是按照基金收入的一定比例上解,形成省级调剂金。

3.医保基金拨付方案
各省份在省级统筹实践中采取的统筹基金拨付方案主要有两种(见表3):一是地方定期向省级申请,省级统筹基金按照地方申请的支出计划进行全额拨付或按比例拨付,如海南的居民医保基金省级统筹。二是当地方医保基金出现缺口时,省级医保调剂基金对地方缺口进行补贴,目前大部分省份的统筹基金拨付执行的是此种方案,如海南的职工医保,重庆、宁夏的居民医保与职工医保,青海的居民医保。福建省级调剂金的分配则是根据各地的参保人数和基金征收率计算,参保人数越多、基金征收率越高则获得的调剂基金就越多,同时对省级统筹的调剂资金实行封顶调节机制。

4.风险责任共担机制
提升医疗保险统筹层次,关键是如何合理配置不同层级政府间的医疗保障责权。统筹层次提升后,合理划分省市两级政府间的责任可有效避免地方可能出现的道德风险。根据表4呈现的医保基金缺口责任分担方案可知,对于地方医保基金出现的缺口,各省份的省级统筹基金不是全额承担责任,而是根据一定的风险调整因素(或因子)进行评估,然后由省市两级按比例共担。但各省份的风险调整因素和分担比例存在显著差异,其中,海南参照的调整因子包括抚养比、缴费人数占参保人数比例、基金控费情况、财力情况、就业状态、收支预算完成情况、历史贡献等;宁夏参照的调整因素包括年度扩面、清欠、基金收入征缴以及医疗费用控制等。重庆、青海仅给出了省市两级的分担比例,而未提及具体的风险调整因子;福建未提及分担比例、风险调整因子。

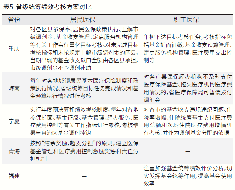
5.绩效考核制度
各省份建立的省级统筹绩效考核制度也存在差异(见表5)。其中,重庆的绩效考核指标包括参保率、医保政策执行情况、调剂金上解额度、医疗费用控制等;海南的考核指标是政策执行情况、省级统筹目标任务完成情况以及基金预算执行情况等;宁夏的考核指标包括参保扩面、基金征缴、基金管理、经办服务、医疗费用控制等;青海、福建提出要建立考核制度,尚未提及具体考核细则。

二、成效分析
1.医保基金的风险抵抗与共济能力得到增强
按照大数法则,医疗保险的覆盖面越广、参保人数越多,基金的风险管控能力就越强。基本医保省级统筹实现了从省级层面筹集分配基金,一定程度上打破了原来医保基金条块分割、分散管理的困境,使得基金可在省级范围内周转,从而提高了医保基金的动员与协调能力。相关实证研究也支持了以上观点,吴菁等基于2016年—2020年的CFPS数据分析,相比中高收入群体,省级统筹后低收入群体患慢性病概率显著下降约6.80%,表明省级统筹政策缓解了收入差距所带来的健康不平等状况。
另外,医保基金统筹层次提升也有助于增强基金共济能力。受经济发展状况、医保发展水平、医疗资源分布不均等因素的影响,不同区域之间的基金运行也出现明显差异。部分区域的基金结余较多,而部分区域的基金则出现缺口。统筹层次较低时,不同区域之间的基金不能实现调剂使用,而省级统筹则通过基金共济平衡了区域间的基金余缺,提高了基金使用效率。以福建省职工医保为例,2017年该省9个地级市之间的职工参保人数、赡养比、医疗费用等存在较大差异,若未实行省级统筹,部分区域医保基金会很快出现缺口;若按20%的征缴比例执行省级调剂制度,厦门、泉州和福州三个经济发达的统筹区会分别上缴64655万元、23029万元和4946万元,而三明、南平和宁德三个经济欠发达地区则将分别获得20553万元、22576万元和14054万元的统筹基金补贴。因此,省级统筹有助于建立健全更加公平可持续的医保制度。
2.医保待遇均衡性得到提升
省级统筹则有助于促进不同区域间的政策统一和保障待遇的提高,平衡区域间的待遇差异。申宇鹏利用2011年—2018年省级层面数据,分析了统筹层次对职工医保运行效率的影响,发现职工医保省级统筹会显著提高保障水平。韩国在实现医保统收统支之后,医保筹资与待遇不公平的问题得到解决,统一的保险基金对疾病经济风险的分担能力进一步提高。
需要注意的是,不同区域间医保政策的统一进程会存在差异。在实行省级统收统支的省份,其各区域间的差异相对较小,此时更适宜直接统一,目前四个直辖市和西藏都执行了此类统筹模式。海南的居民医保省级统筹则相对特殊,早在2015年海南就在原来市级统筹的基础上建立了省级调剂金制度,之后通过5年的时间逐步统一了全省的医保筹资及待遇政策,最终于2020年实现统收统支的省级统筹。其他实行风险调剂金制度的省份也是逐步过渡,福建于2019年实现了调剂金制度,但不同区域间的医保政策尚未统一。
3.区域间的就医限制被打破
基本医保省级统筹也会对参保人的就医行为产生影响,使其就医可及性和就医选择范围均得到提高。在市级统筹模式下,不同区域间报销政策的差异、经办体系的独立限制了参保人的异地就医需求。而省级统筹则打破了不同区域间的就医限制,变省域内“异地就医”为“一地就医”。此时参保人可更为便捷地选择更高级别医疗机构获得医疗服务,就医选择范围也从市域扩展到全省。另外,省级统筹也有助于实现经办能力的提升和信息系统的统一升级,为提高医保经办效率、降低就医成本、释放医疗服务需求提供良好的外部条件。申宇鹏研究发现,省级统筹能够显著提高参保人的门诊和住院服务利用。
虽然省级统筹会促进参保人对医疗服务的利用,但也可能导致过度医疗的道德风险。由于对更高级医疗服务的追求,原先在低等级医疗机构就诊的参保人可能会去医疗资源更集中的高级别医疗机构就医。这种无序就医行为可能导致参保人医疗费用高涨,进而造成医疗卫生服务资源的浪费,加大医保基金的支出压力。同时,省级统筹后,地方医保做好基金收支平衡的积极性可能变弱,可能会影响基金征缴和监管的效果。因此,统筹层次提升在带来积极意义的同时,也可能引发各类行为主体的道德风险。

三、问题
1.基金分配风险调整机制有待完善
医保基金风险调整制度已成为促进医疗保险市场竞争、防范逆向选择的有效措施,也成为提高统筹层次、分散健康风险的主要选择。国外在统筹层次提升中通常引入风险调整机制,用于平衡不同风险区域或基金池之间的差异。我国在省级统筹中也建立了此类机制,但仍需进一步完善。首先,各省份对于地方医保基金缺口的资金补偿顺序基本相同。即先由当地滚存结余基金进行弥补,结余资金不足时由省市两级按比例分担。这可能会激励地方增加医保基金支出,过度消耗滚存结余基金,以便从省级统筹基金获得更多补偿。其次,我国风险调整中的风险更多强调的是管理风险,而非国外风险调整机制中的客观健康风险。分析发现,各省份在风险调整中比较重视医保基金的扩面、征收、支出以及医疗费用的控制等,并将以上指标的完成情况与统筹基金调剂比例相挂钩。但因为缺乏对参保人群健康风险变化的关注,这种风险调整机制可能不利于科学客观地评估各区域的基金收支风险,也不利于提高省级统筹基金分配的公平性。
2.基金管理机制改革相对滞后
从基金管理机制分析,目前仅天津的医保省级统筹实现了垂直管理的经办模式,其余省份则是分级管理的模式。由于省级统筹只是将地方的基金收入上解到省级,而基金经办与监管职责仍归属地方,这种省市两级间职责的不对等容易诱发地方的道德风险,包括地方医保管理机构征缴监管积极性下降、医疗机构诱导需求增强和参保人过度医疗等。而分级管理则不利于这些风险的规避,因为分级下的医保经办管理实质上仍为各地自主负责,独立、分散的状态并未改变,不仅经办效率低,也增加了省级对地方的监管难度。因此,在提升统筹层次的同时,也需要对医保经办管理机制进行适应性改革,以保障省级统筹的政策效果。
3.统筹层次提升的配套改革未能协调推进
《“十四五”全民医疗保障规划》提出,要完善提高统筹层次的配套政策,夯实分级管理责任,强化就医管理和医疗服务监管。但这些联动改革未能有效推进,目前只有福建在职工医保省级统筹中初步推进了统筹层次提升与深化医改的协同。其主要做法是:按5%的比例从省内净拨付地区所得的调剂基金总额中提取资金组成奖励金,年终根据各地的医改考核结果对奖励金进行二次分配,以促进各地持续深化医改的积极性。但有的地方在医改奖励金分配考核中更加侧重公立医院的综合改革,对基层医疗机构能力建设、分级诊疗秩序构建等方面重视不够。

四、建议
本研究发现:(1)尽管不同省份的省级统筹实践在多个方面存在差异,但这些探索为进一步完善省级统筹政策设计、稳步推进省级统筹进程提供了有益借鉴。(2)基本医保省级统筹有助于提高医保基金的风险抵抗与共济能力、促进医保待遇均衡以及打破异地就医限制,但统筹层次提升中存在的一些问题也需重点关注。为充分发挥省级统筹的政策效果,本文建议如下。
1.合理把握省级统筹政策的实施条件与统筹模式
从目前部分省份的省级统筹实践来看,不仅不同省份采取的统筹模式存在差异,同一省份内的不同保险类型间也存在差异。实际上,提升医保统筹层次的相关政策只是界定了改革的总体方向与原则,具体执行仍由各地依据实际开展。基本医保统筹层次提升涉及各级政府、医保管理机构、医疗机构以及参保个体等多个利益主体,统筹政策的推行与目标实现需要多个主体的共同配合。不同省份在经济水平、医保政策、医疗资源等方面存在差异,这也决定了不同省份实施省级统筹的基础也不同。若省内各统筹区之间的差异比较小,此时宜将市级统筹提升为省级统筹,因为现实基础扎实、转换成本低。若省内各统筹区之间的差异较大,则宜进一步缩小差异,在做实市级统筹的基础上逐步推进省级统筹。在统筹模式选择方面,统收统支模式更有助于提高基金的抗风险能力与共济能力,但其对统筹条件的要求较高;而风险调剂金模式则可在兼顾区域差异的同时发挥省级统筹基金的功能,因此可考虑在此模式基础上逐步过渡到统收统支模式。
2.促进医保政策与经办管理体系的统一
长期以来,不同地区医保政策的差异不仅导致待遇保障不公平,同时也增加了医保省级统筹的阻力。因为这些差异一方面增加了省级统筹的政策统一成本,另一方面也直接影响了不同区域对待省级统筹的态度。基金结余较多的区域可能更不希望推进省级统筹,因为统筹层次的提高会将结余基金调剂到其他区域。而基金存在缺口的区域,则更支持提高统筹层次。这种不同区域之间的利益权衡和思想认识不统一影响了省级统筹的进程。
省级统筹政策的统一包括医保覆盖范围、筹资机制、信息系统、待遇保障、支付方式和基金管理机制等多个方面,不同环节的统筹难度也存在差异,合理安排统筹进度可减少统筹政策实施的阻力与试错成本。对于收支管理、业务经办流程等需要“一步到位”实现统一的内容,应加大统筹力度;而对于缴费基数、比例、保障待遇等需要分步统一的内容,可逐步有序推进。政策统一不仅有助于促进医保待遇公平,更有助于降低地方医保机构道德风险,有效激励和调动地方医保机构的积极性,健全省级统筹运行的先决条件。另外,作为基本医保省级统筹的配套措施,经办管理体系也是政策改革的重要内容,但与基金管理改革相比,医保经办制度的改革相对滞后。省级统筹中,垂直经办模式可降低省市两级医保间的沟通难度,减少二者之间的信息差,有效提升地方医保对医疗服务行为的监管动力,同时也有助于降低经办成本、提高经办效率。而分级经办模式下,地方医保分散、独立的状态使得省级医保较难观测其行为,此时其更有动力放松监管。因此应积极促进医保经办服务的规范化、经办流程的统一化,并适时将分级经办模式过渡到垂直管理模式。

3.完善省市两级政府间的基金风险共担机制
能否建立合理的基金风险共担机制,有效控制基金支出风险,是影响医保省级统筹政策效果的重要因素。合理的风险共担机制应处理好省级与地方之间的责任分担关系,同时能够有效提升地方监管控费的积极性。未来省市两级间风险共担机制的完善,一方面可优化基金缺口的补偿机制,若部分区域的基金累计结余较多,则可在基金缺口补偿时适度提高省级统筹基金的分担比例,以便将更多结余资金留存当地使用,激励地方更好地控制医疗费用与基金支出;若部分地方的基金缺口较大,则在缺口补偿时适当提高地方的分担比例,克服基金收不抵支地区的“懒汉”心理。另一方面,也需完善基金缺口分担的风险调整因素,可进一步将年龄结构、发病率、死亡率等与健康风险相关的指标,以及医疗资源配置等指标作为风险调整因子,以全面增强地方医保对医疗机构行为和参保者就医行为的监管责任,严格控制基金支出,提高基金使用效率。
4.协同推进统筹层次提升的配套措施改革
基本医保省级统筹虽可实现省内无异地就医和医保关系转移接续的目标,但也应避免医疗资源过于集中、参保人任意趋高就医以及医疗机构过度服务的问题。这些问题的解决需在省级统筹中完善监管等配套措施,规范医疗服务行为。首先,在省级统筹中应加强对医疗机构行为的监管,将医疗机构的住院率、住院费用等纳入统筹基金分配考核体系;同时,随着门诊共济机制的改革,也应将门诊费用等指标纳入考核,以控制医疗费用过度上涨。其次,要促进医疗资源均衡布局,参保人选择高级别医疗机构获得服务表明基层医疗机构未能满足其高质量的医疗需求,基层医疗服务能力的提升有助于引导参保人合理有序就医。最后,要强化分级诊疗制度建设,通过配套强制性或激励性的分级诊疗机制,根据疾病的轻重缓急及治疗的难易程度进行分级,不同级别的医疗机构承担不同疾病的治疗,以规制参保人有序享受基本医疗保障公共服务。(ZGYB-2023.05)
原标题:医保省级统筹的现状、问题与建议——基于政策文本分析
作者 | 董波 武汉大学政治与公共管理学院
来源 | 中国医疗保险
编辑 | 张宸轩 刘新雨
热点文章
• 探讨 | 跨省异地就医监管面临4大问题,如何提升监管效率?
• “医保支付方式改革蓝皮书”项目启动会暨编撰工作座谈会在京召开
• 案例分析 | 虚构医疗项目骗取医保基金
上一篇:副业有哪些