核心观点
当前我国经济复苏进入了新的阶段,经济复苏的核心变量也发生了变化。
我们认为当前经济复苏的三个关键要素是:债务压力的化解、居民收入及预期的提升对消费的提振、出口及汇率的稳定。对于这些阶段性问题,政策层已经释放出明确的积极信号,各类政策举措也在持续落实,关注其后续效果。对于权益市场而言,底部特征已经有所显现,机会总体大于风险。
关键点一:平稳有序化解债务压力。今年的两次中央政治局会议均把地方债务以及房地产作为防范化解风险的重点。国家及各地也出台了诸多利好政策,如持续推进保交楼,加大“三支箭”对于优质房企的融资支持力度,天津、潍坊等地通过多种方式积极探索化债,在债务压力缓解之后,经济恢复的内生动能有望显著提升。我们认为政府当前积极推动的债务化解措施是经济复苏的关键点之一,债务压力的缓释将有助于地方政府在经济社会发展中发挥更大作用。
关键点二:发挥消费在经济复苏中的积极作用。今年以来,居民收入增速已经有所回升,而且高于名义GDP增速。
由于疫情对消费场景的约束不再,居民的边际消费倾向也已经显著回升。今年1-7月,服务零售额同比高增20.3%,居民的消费,尤其是服务消费得到快速复苏。我们认为,进一步提升居民收入仍有必要,也是经济复苏的关键点之一。现阶段讨论较多的下调存量按揭贷款利率等举措,事实上就是在通过减轻居民的债务负担,来提高居民的收入及预期。除此之外,还可以配合一系列的财政税收政策,将减税落实到居民实际收入的增加,进而刺激居民消费的复苏,带动经济的复苏。
关键点三:稳定出口和汇率。外贸和外资对于中国经济的重要性不言而喻,一方面,出口增长与国内制造业升级相辅相成。
另一方面,出口对于国内就业以及民营经济发展同样起到积极作用。全球经济放缓的大背景下,政策层面仍需多措并举以稳外贸和稳外资。稳汇率的关键在经济基本面,随着各项稳增长政策渐次落地并逐步起效,加上央行应对汇率波动的政策工具作为保障,或将支撑人民币汇率的企稳。
现阶段权益市场底部特征已经逐步显现:(1)A股估值已经触及低位。极致估值水平之下,A股市场机会大于风险;(2)底部特征之二:股票型ETF份额加速上行,反映出市场的配置热情;(3)底部特征之三:活跃资本市场政策频出,投资者信心有望加强。
理性看待经济波浪式发展的过程,关注政策的进展和效果,基本面和市场拐点将至。
7月24日的政治局会议指出,疫情防控平稳转段后,经济恢复是一个波浪式发展、曲折式前进的过程。虽然当下经济面临一些阶段性的矛盾:部分领域风险有所增大、居民消费需求尚未充分释放、外需回落、汇率波动等,但我们应当理性看待这个过程。
政策层已经释放出明确的积极信号,各类政策举措也在持续落实,关注政策层对这些阶段性问题的解决方案及其后续效果。对于权益市场而言,底部特征已经有所显现,机会总体大于风险。我们认为债务压力、消费以及出口和汇率等领域的拐点将在未来一段时间逐步明确,经济和市场或将迎来共振上行。
正文
当前我国经济复苏进入了新的阶段,经济复苏的核心变量也发生了变化。我们认为当前经济复苏的三个关键要素是:债务压力的化解、居民收入及预期的提升对消费的提振、出口及汇率的稳定。对于这些阶段性问题,政策层已经释放出明确的积极信号,各类政策举措也在持续落实,关注政策层对这些阶段性问题的解决方案及其后续效果。对于权益市场而言,底部特征已经有所显现,机会总体大于风险。
平稳有序化解债务压力
今年的两次中央政治局会议均把地方债务以及房地产作为防范化解风险的重点。国家及各地也出台了诸多利好政策,如持续推进保交楼,加大“三支箭”对于优质房企的融资支持力度,天津、潍坊等地通过多种方式积极探索化债等等。在债务压力缓解之后,经济恢复的内生动能有望显著提升。
房价的下跌影响着居民资产,地方债务风险呈现地域分化的特征。
中国人民银行调查统计司于2019年10月开展的资产负债情况调查结果显示,住房资产占家庭总资产的比重为59.1%。
今年7月份,一、二、三线城市二手房销售价格增速降幅分别扩大至1.4%、2.7%以及3.5%。作为居民资产中最重要的组成部分,房价的下跌带来了居民资产端的缩水。此外,在经济表现更好的地区,专项债付息压力相对较小,而部分地区债务压力相对较大,地方债务风险呈现地域分化的特征。对于付息压力较大的区域而言,高债务的存在制约了当地财政支出和基建投资的空间及力度,也影响着当地的经济复苏进程。


对于房地产而言,近一年来也出台了诸多利好政策。住建部部长倪虹在近期召开的企业座谈会上说,要进一步落实好降低购买首套住房首付比例和贷款利率、改善性住房换购税费减免、个人住房贷款“认房不用认贷”等政策措施。
对于地方政府债务的化解,由点及面推动降低核心成本、部分存量债务展期、适度债务置换甚至个别债务重组将是大势所趋。7月政治局会议提出“制定实施一揽子化债方案”后,化债的具体举措正在逐步显现。根据财新的报道,特殊再融资债券或在下半年重启发行,额度约1.5万亿;央行或将设立应急流动性金融工具(SPV),由主要银行参与,配合特殊再融资债券,将可以在一定程度上向地方城投平台提供流动性,进行债务化解。
政策利好下,各地探索不同的化债方案。8月15日,1年期MLF利率下降15个基点,宽货币信号明显,次日发行的23津城建SCP051债券由于期限较短且兼具票息优势而受到市场热捧。除了政策利好以及自身的优势以外,23津城建SCP051受青睐还离不开政府的努力。近年来天津市政府积极通过召开恳谈会、与各大金融机构和集团签署战略合作协议等方式提振市场信心。而最近两年债务压力较大的潍坊则采用了不同的化债思路。根据财联社报道,近期潍坊市制定一揽子化债方案,通过化险基金、专项债倾斜、省市国有企业合作等举措,实现“以长换短、以新换旧、以低换高”,利用2-3 年时间根本扭转潍坊市的债务问题。
我们认为政府当前积极推动的债务化解措施是经济复苏的关键点之一,债务压力的缓释将有助于地方政府在经济社会发展中发挥更大作用。
发挥消费在经济复苏中的积极作用
受到预期和收入的影响,疫情期间居民最终消费支出对经济增长的贡献有所下降。2020年疫情爆发以来,资产端受到较大冲击的居民部门,最终消费支出占经济的比重有所下降。居民部门最终消费支出的名义增速在2020年以前大致保持年化10%左右的增长速度,2022年这一数字下降为2%。
今年以来居民可支配收入增速快于经济增速,边际消费倾向也有所回暖。
今年以来,居民收入增速已经有所回升,而且高于名义GDP增速;同样地,由于疫情对消费场景的约束不再,居民的边际消费倾向也已经显著回升。今年1-7月,服务零售额同比高增20.3%,居民的消费,尤其是服务消费得到快速复苏。

进一步提升居民收入仍有必要,也是经济复苏的关键点之一。
考虑到收入是消费的基础,因此增加居民收入是刺激消费中最为重要一环。现阶段讨论较多的下调存量按揭贷款利率等举措,事实上就是在通过减轻居民的债务负担,来提高居民的收入及预期。除此之外,还可以配合一系列的财政税收政策,将减税落实到居民实际收入的增加,进而刺激居民消费的复苏,带动经济的复苏。
稳定出口和汇率
外需对于中国经济的重要性不言而喻,尤其是在国内制造业升级、就业以及民营经济发展三方面。
我们基于WTO披露的数据测算我国各类出口商品占全球贸易的份额,结果显示,2000年以来,随着我国总出口在全球贸易中的份额逐步提升,除农产品、食品、燃料和矿产品等初级产品外,我国大部分工业制成品在全球贸易中所占的份额呈现快速增长态势,表明出口增长和国内制造业升级、产业链优化的相辅相成。尤其是机电相关产品,具体包括办公及通讯设备、电子数据处理和办公设备、集成电路及电子元件等,2021年的份额读数均在20%以上。
从近期的数据来看,在主要出口商品面临外需回落压力的情况下,我国的汽车以及新能源等商品出口保持高增,其背后是相关产业竞争力的提升。此外,考虑到民营企业出口在我国总出口中的比重较大(2022年对应的占比接近60%),稳出口对于拉动就业以及助力民营经济发展同样具有积极作用。


2023年出口增速或将呈现“U”型走势。今年前7个月,在高基数以及外需承压的共同影响下,我国出口累计值同比下跌约5%,其中5-7月的同比下滑幅度相对较大。外需回落导致主要贸易伙伴和大部分重点出口商品同比均出现不同程度下跌,但汽车及新能源产品出口高增、对俄罗斯和非洲等新兴市场出口具备一定韧性等结构性亮点可圈可点,后续出口增速有望在基数效应趋弱的情况下有所改善。全球经济放缓的大背景下,政策层面仍需多措并举以稳外贸和稳外资。
一是推动“一带一路”、RCEP等国际合作加速提质,实现出口贸易伙伴结构的多元化;
二是通过政策支持国内制造业转型升级,释放改革红利,提升中高端商品的国际竞争力;
三是推动我国加入CPTPP和DEPA等更多高标准经贸协议、有序推进海南自贸港建设,助力我国更高质量、更大规模地吸引外商来华投资,带动进出口贸易规模扩大。

汇率的关键在经济基本面,央行应对汇率波动的政策工具储备充足。近期人民币汇率兑美元汇率表现偏弱,一定程度上与美元较为强势有关。
8月15日,人民银行下调MLF操作利率和逆回购操作利率,离岸和在岸的美元兑人民币即期汇率出现阶段性跳升后又有所回落,人民币汇率整体并未出现趋势性的大幅走贬。
近期人民币兑一揽子货币的汇率指数也保持相对稳定。人民币汇率的走势说明了两个问题:一方面,当前人民币汇率并未偏离基本面,央行在二季度货币政策执行报告的专栏4中也指出了这一点;另一方面,央行的汇率管理能力有所增强,目前已经采用了包括官员讲话以引导市场预期、上调全口径跨境融资宏观审慎调节参数至1.5、发行离岸央票等应对汇率波动。往后看,人民币汇率长期的定价取决于经济基本面,随着各项稳增长政策渐次落地并逐步起效,经济基本面的修复叠加央行应对汇率波动的政策工具储备充足,或有望支撑人民币汇率的企稳。
综合上述分析,出口增速的稳定和汇率稳定将成为经济复苏的第三个关键要素。

市场底显现,基本面拐点将至
权益市场底部特征显现
底部特征之一:A股市场估值已经触及低位。极致估值水平之下,A股市场机会大于风险。在经历了8 月初以来的快速调整之后,A股已基本回吐今年以来的涨幅,股市的估值水平也随之重回低位。分行业来看,近1/3的中信一级行业市盈率处于2013年以来的20%分位数以下,煤炭、有色、石油石化等上游行业的低估值特征尤为显著。而从市场常用的股债性价比指标来看,以万得全A(除金融、石油石化)指数构造的股债性价比指标已经向上突破均值以上两倍标准差的水平,自2010年以来,该指标仅六次达到或接近这一水平,指向股市估值已经触及低位。


底部特征之二:股票型ETF份额加速上行,融资余额占流通市值比例不断抬升,反映出部分投资者已经开始在市场底部积极布局。
尽管近期市场表现欠佳,但机构投资者的配置热情不降反升:自7月中下旬以来,股票型ETF份额快速增长,甚至表现出“越跌越买”的特点。此外,融资余额占流通市值的比例在8月之后已经出现明显抬升,同样反映出市场的配置热情有所提升。


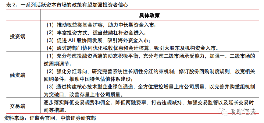
底部特征之三:活跃资本市场政策频出,投资者信心有望加强。
7月政治局会议罕见地指出了“活跃资本市场,提振投资者信心”。
8月18日,证监会等部门快速响应政治局会议的指引,从投资端、融资端和交易端三大方向发力,推出了新一批资本市场改革措施,且新的改革措施兼顾了一级市场和二级市场的平衡发展。参照历史,类似政策落地之后,市场的下行趋势往往快速扭转。预计在上述活跃资本市场政策的助力下,投资者信心有望加强,A股也有望摆脱市场底并迎来反弹。

本文作者:明明,来源:明晰笔谈,原文标题:《复苏的三个关键点》
明明 S1010517100001
上一篇:如何识别自己的八字格局?
下一篇:欧派衣柜和索菲亚哪个好