
图片来源@视觉中国
文|文化产业评论,作者|若水,编辑| 时光、半岛
近年来,寺庙以黑马之势闯入大众视野,并凭借热度吸引资本市场关注,持续释放发展势能。站在时代风口下,一些相对普通的寺庙也想抓住机遇,扭转其市场被动局面。普通寺庙对普及信众佛法认知、庇佑一方百姓心灵有着潜移默化、深远持久的影响,其生存状态值得行业研究探索。普通寺庙做文旅,不管是对寺庙自身、资本主体,还是于信众游客而言,都有其现实意义和实践价值。
资本市场的嗅觉最敏锐,反应也最实际。随着寺庙游成为文旅界的热门产品,文旅集团、景点开发企业、金融圈投资大佬等各路资本开始扎堆涌入。此情此景,寺庙旅游项目必是大有“钱图”,但恐怕只有掌握寺庙流量密码和生意逻辑的投资者才有能力接住这波流量的红利,且实现长红。
本篇文章将从寺庙商业经营现状、普通寺庙经营机会及其经营路径等三个方面内容展开。
寺庙念起商业经
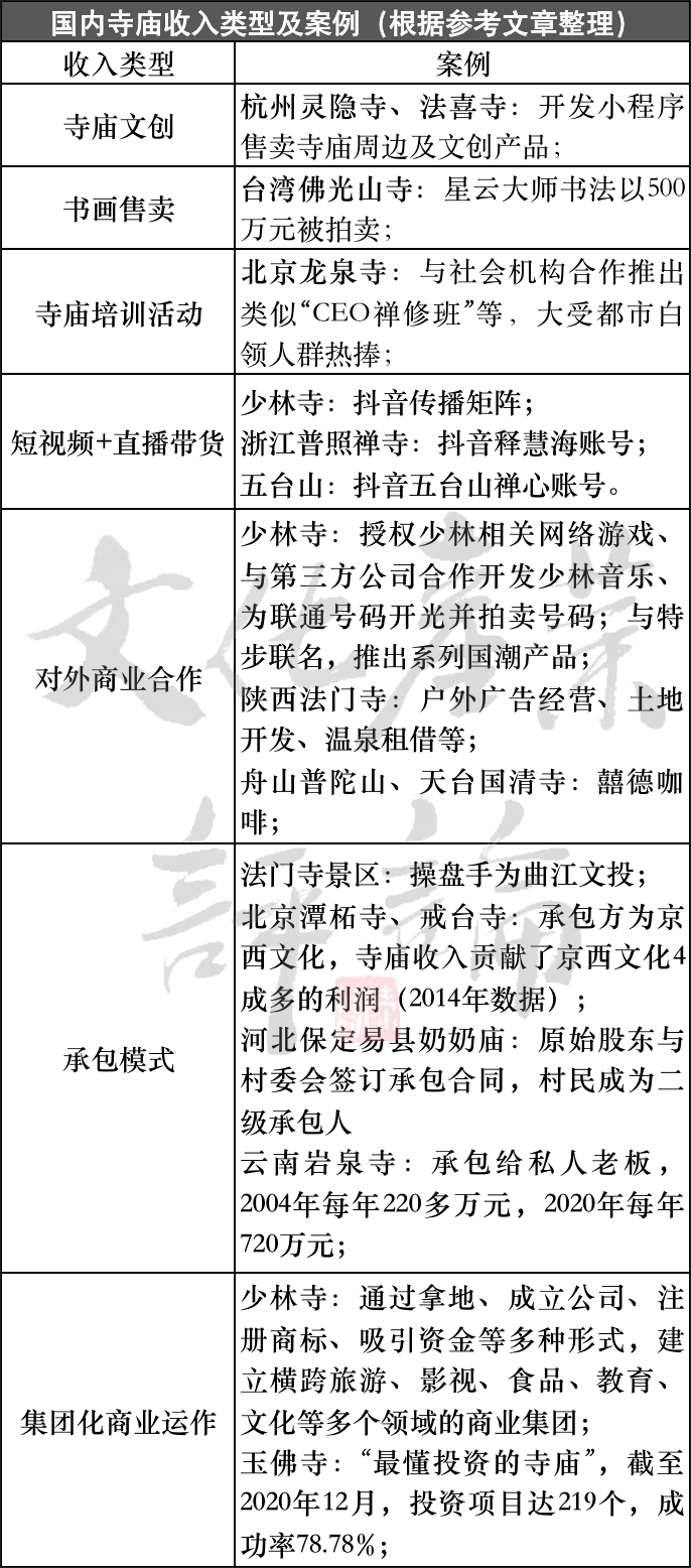
中国佛教协会数据显示,截至2020年底,中国现存的32600座寺庙中有20%以上被商业化,主要集中在北上广及河南、四川等佛教文化盛行的省市。
此前,大多数寺庙靠“佛法感召力”吸引游客,为其提供给烧香拜佛等传统项目,通过门票、香火、捐款、国家拨款等收入来维持经营;如今,寺庙还开辟了寺庙文创、书画售卖、寺庙培训活动、短视频+直播卖货、对外商业合作、承包模式、集团化商业运作等多种方式实现营收,甚至有些寺庙开启了上市之路①。

这边厢,少林寺在抖音短视频平台圈粉无数,其中粉丝最多的“少林寺释延高”拥有近400万粉丝,置顶的一条视频点赞300多万,靠展示飞檐走壁、一飞冲天的真功夫让粉丝直呼过瘾。那边厢,浙江普照禅寺的释慧海靠着唯美的视频画面、古色古香的寺庙、空灵清幽的配乐等安抚无数粉丝沧桑的心灵,如今粉丝已经突破1200万大关。他们一武一文、一动一静,成了抖音号中数一数二的大V,也顺势建了粉丝群、搭了商品铺,并逐步念起商业经。

△大火的寺庙抖音账号拥有各自独特的流量密码
但可能有人会说,如今寺庙赛道好像已经过于拥挤,竞争非常激烈,一些相对普通的寺庙此时引资本入局,是不是没有机会了?
普通寺庙还有机会吗?
答案是毋庸置疑的。
一方面,我国人多地广,全国各地不同目的的人同时聚集在少数热点寺庙祈福,会影响实际入寺体验,也会对寺庙环境造成损坏,这一行为很难长期持续下去。况且寺院广布必形成其地域性及不同的风格流派,“一方寺院保一方平安”,仍有许多百姓,更愿意去当地的寺庙礼拜。如此看来,小众寺庙在其分众领域深耕细作,从流量聚集区中分流客群,不失为一种谋求长久之计的智慧做法。
另一方面,寺院祈福的需求是不断增长的,年轻增量群体的传播拓展,以及老年存量群体的需求深挖,让寺庙及其投资者面临长期发展机遇,这一点应充满信心。年轻人去寺庙并非头脑一热,而是双向奔赴,“遇事不决,先整玄学”,已然是相当一部分当代青年的处世哲学,当然也有部分年轻人出于对寺庙建筑蕴含的深厚中华文化而向往之。与此同时,官方数据显示,截至2021年底,我国60岁及以上老年人达到2.67亿。预计到2035年左右,全国60岁及以上老年人口将突破4亿。老年群体作为寺庙的存量受众,从商业角度来看,是比较稳定持久的流量输入。与其相关的寺庙产品开发远远不止于“烧香、拜佛、祈福”这一传统方式,比如下文将提的寺庙养老。
那么,普通寺庙如何抓住机会去打造新的“黑马”呢?
5招打造下一个“黑马”?
从目前最热门的寺庙来看,九成以上都是国家5A或4A级景区,如位于杭州西湖畔的灵隐寺、河南嵩山少林寺不仅是5A景区,在世界范围内亦享有胜誉;寒山寺、白马寺、悬空寺、雍和宫等4A景区,也是其所在城市重要的旅游目的地。

△春季最受年轻人关注的寺庙TOP10(来源:马蜂窝)
那么,没有背靠一二线城市、佛教名城等地域优势、或拥有5A、4A景区光环的寺庙,要怎么做才能赢得资本青睐?纵观国内外运营较为成功的寺庙案例,笔者认为,至少要做到以下五点,才有可能从一众寺庙中脱颖而出,争得一席之地:
一要有清晰定位,形成受众差异认知
从根本上说,寺庙能收获一批批年轻游客,在于其作为文化遗产和信仰场所,具有独特的历史价值、文化内涵和艺术魅力。成功的寺庙能够依托其文化优势,结合时代化的解读,明确诸天神佛各司其职的差异化特征,打造出具有独立识别性、广泛知名性和极强衍生性的差异化文化IP②。
如当前的热门寺庙基本都基于目标用户拥有了精准定位,如“求事业去雍和宫”、“求婚姻去红螺寺”、“求财富去杭州灵顺寺”、“求学业去五台山”等等。一般寺庙也应基于自身文化内涵、核心特色,锁定垂直细分领域客群的烦恼、焦虑等需求,塑造鲜明的形象吸引目标消费者,形成独特的受众认知。

△游客去寺庙各有所求(来源:小红书)
二要有爆款产品,颠覆传统消费市场
在体验经济大行其道的今天,寺院为了提升“自养”能力,迎合大众尤其是年轻人的喜好,去开发兼具好看、好购、好吃、好玩、好游、好住等属性,满足信仰价值、情绪价值外乃至实用价值的寺院产品,这种趋向已成为一种必然。
从建筑设计到手串、香囊、福纸、福卡等文创周边,从网红餐饮到听经、浴佛、食斋、同住等沉浸参禅,寺庙通过不断创新审美、设计、表达及体验,将其打造成为年轻人最愿意种草、打卡并分享的文化旅游产品。
未来,寺庙在研学、亲子、露营、养老等方面,也将大有可为。如中国首家“寺院养老院”——福建省三明市吉祥寺养老院具有时代担当和超前眼光,早在1999年就开始探索寺院创办养老院的社会化之路,2000年正式接收第一批孤寡老人,采用寺庙护法(信众)捐助供养护法义工长期护理照料、入住老人互帮互助、按常住僧尼进行日常管理等方式,为老人提供安身之所。
院内生活娱乐设施一应俱全,设有医务室(可治疗伤风感冒等小病),入住老人不用花一分钱,即可安享晚年。养老院的资金一直以来主要通过法师化缘、信众捐资、港商捐赠等方式维持,如今已引起当地政府有关部门和社会各界关注。
按照2013年开始实施的《福建省非营利性民办养老机构省级专项补助资金使用管理办法》,吉祥寺有120张床位,一次性获得120万元开办费补助。从2015年开始,吉祥寺按年均入住人数获得每张床位每年2000元的补助。2016年年初,吉祥寺因此获得了82万元补助。
在养老问题日益突出的当下,这种全新的寺庙养老方式值得关注。寺庙巧妙借用自身禅寺资源,对接传统文化,将闲置房屋重新装修改造成适老化住宅对外运营,为老人们养老提供一方好去处的同时,更是在打造一个寺院、僧众、义工、老人和子女亲属等多方力量的共同参与的养老共同体,让佛门清净地成为心安之处。
这是各方共同乐见的事情。
对于备受关注的资金问题,其中一条解决途径是,寺庙通过去民政部申办养老机构设立许可证而后申请政府补助来缓解,上文提到的吉祥寺为何一直到2015年才获得专项补助资金,主要原因就在于其养老院无证运营历史长达15年。由此,拥有合规的养老资质是政府扶持的必要前提,这条弯路是不必再走的。
三要有出圈营销,紧扣大众情绪价值
品牌营销的终极战场,永远是争夺用户心智认知。仅以寺庙咖啡为例,之所以能迅速出圈,一是激起了消费者强烈探索欲望的“反差营销”。早在2012年星巴克就入驻了灵隐寺,但直到去年永福寺的“慈杯”凭借“和尚卖咖啡”的反差标签在社交媒体大热,才令多地寺庙效仿。西方文化出现在东方佛学场景,东方和尚卖西方咖啡,期待值瞬间拉满。
二是提供了大众需要的情绪价值。剥开寺庙咖啡火爆的“外壳”,可以发现,情绪生意才是能抓住大众的“流量密码”。时代在变,大众情绪需求也在变,而情绪消费的风口并不稳定,稳定的是持续高涨的焦虑情绪、及消费者对快乐、美好、健康、平安等正向情绪价值的需求。从“脑白金”到“王老吉”,从“秋天奶茶”到“寺庙咖啡”,背后的运营者因时而变,才能在不同阶段、不同人群中拿捏住大众情绪,实现其商业价值。
可能最初被寺庙咖啡吸引是由于东西文化的反差感,但寺庙每一种咖啡暗藏的禅语、禅机,都在告诉大家,“在这里,喝的不是咖啡,是‘心诚则灵’的信仰”,提供的是他们想要舒缓压力、放松身心的情绪出口。

△各式寺庙网红咖啡的禅语(来源:小红书)
四要有智能管理,提供便捷体验价值
如今,各行各业都深谙数字技术的普惠价值,寺庙也不例外。疫情期间,寺院远程办公、在线弘法、线上祈福等需求快速增加,寺庙与大众都已适应这种现代化模式,以数字化方式去推动宗教事务管理体制建设的转型升级,彰显出古寺的一种新的入世智慧。
智慧寺庙通过建设智能导览系统、虚拟云寺庙、法物流通商城、寺庙事务管理系统、信众预约系统等软件系统,及智能排位、智能祈福灯、智能功德箱、智能蜡烛台、智能机器人巡查、智能电子触摸屏等硬件系统,通过数字赋能和佛法加持的叠加,让年轻人觉得更潮流时尚,让老年人觉得更便捷安心,让寺庙内的禅音、法事、佛理,更接烟火气、抚慰凡人心,逐渐完成神格化向人格化的转变。

△智慧寺院事务管理系统和智能祈福灯
五要有文化内涵, 满足大众精神价值
寺庙作为人文胜景,是人与自然和谐的典范。潺潺溪流、幽幽绿竹、郁郁松柏、青青芳草,生态美的寺庙展现了其远离喧闹市井的幽静、详和的疗愈功效。但再好的名山胜水,都需要文化内涵的加持,不然就是“美则美矣,未尽善焉”。
寺院在建筑、绿化、意境之美外,还应有其蕴含的精神内核。如2021年,苏州一个冷门景点斜塘土地庙突然走红,成为市民的网红打卡地。作为一座宋代殿宇遗存,古庙规模小,不甚起眼,但庙址基底、屋面梁架及建筑风格依然完好保存,在政府重视、专家指导下,通过原样修复,面貌焕然一新,古庙也开始凭借其“小而美”的形象获得媒体关注。
但真正让其走进大众视野的原因在于,古庙通过对王墓村在地文化的挖掘,凝取了乡愁的内生价值,将传统文化的精神内核以独特的建筑展示出来,使斜塘土地庙成为当地百姓的重要精神寄托,这也是它能延续至今的重要原因。自2002年以来,在大规模的城市现代化建设中,斜塘土地庙这座古老地标成为村民们的历史记忆和心灵家园,承载起城市中的乡愁。
每一座城市都有属于自己的文化和历史,也有属于其人民的生活日常。寺庙如能在其发展中,结合当代观众诉求,找寻专属于其所在城市的文化记忆,定能借由文化气质让寺庙焕发新的活力。
结语
寺庙是一个神圣的净土,一座寺庙对社会的贡献:在于其使多少人提升了体验生命情感,拥有了精神家园和生命情感的寄托。因此,不管是通过清晰的定位、爆款的产品、出圈的营销、智能的管理等方式,在激烈的同行竞争中实现“自养”,还是通过提升文化内涵、塑造独特文化气质,实现传统文化的持久传承,都有其值得实践的道理。
我们希望看到的是:寺庙不再纠结于商业化,不再疲于追求收支无忧,而是有更多空间来发挥社会功能,让古老的寺庙释放出更多想象力。
参考文章:
下一篇:新车上市多久入手最合适